您当前的位置:ag亚洲游戏国际平台 > 行业资讯

行业资讯

《2020中国数字政府建设白皮书》发布-ag亚洲游戏国际平台

【发布日期:2020/9/8 10:23:36】  【来源:】

导读

数字政府,是在现有行政组织体系框架下,通过强化体制创新、机制创新、管理创新、业务创新和技术创新,构建政府治理体系变革与技术体系赋能深度融合、迭代发展之“双轮驱动”的政府治理新形态。数字政府建设的推进,将极大改变现有的治理结构,加速政府治理体系和治理能力现代化的进程,重新形塑政府治理的诸多方式和治理主体。

党的十九大报告提出完善党委领导、政府负责、社会协同、公众参与、法治保障的社会治理体制。党的十九届四中全会发展了十九大的理论成果,在完善社会治理体制方面增加了“民主协商”和“科技支撑”。

数字政府作为现有信息化条件下架构形成的一种新型政府运行模式,顺应了我国体制性改革的要求,实现了政府部门横纵贯通、跨部门、跨层级、跨系统、跨地域、业务高效协同、数据资源流转通畅、决策支撑科学智慧、社会治理精准有效、公共服务便捷高效、安全保障可管可控的目标。数字政府建设的推进,将极大改变现有的治理结构,加速政府治理体系和治理能力现代化的进程,重新形塑政府治理的诸多方式和治理主体。

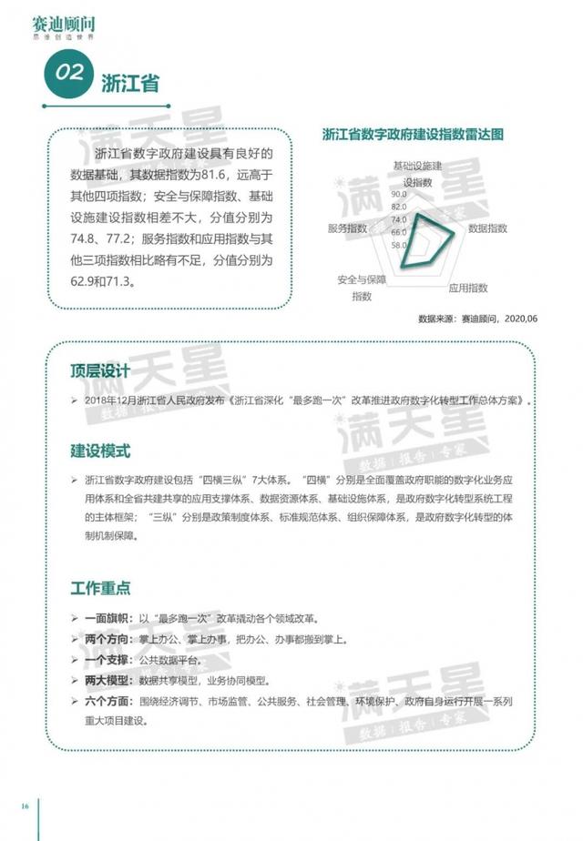
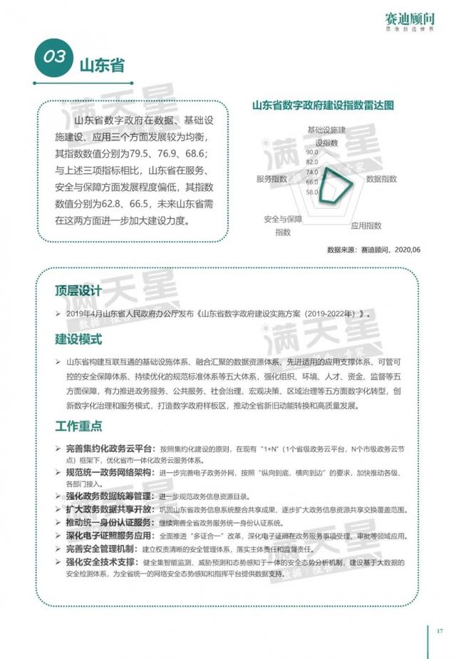
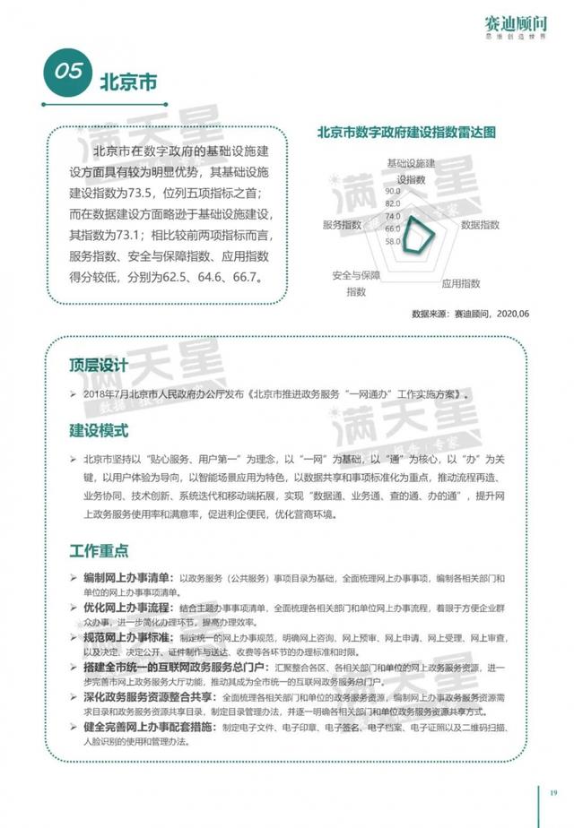
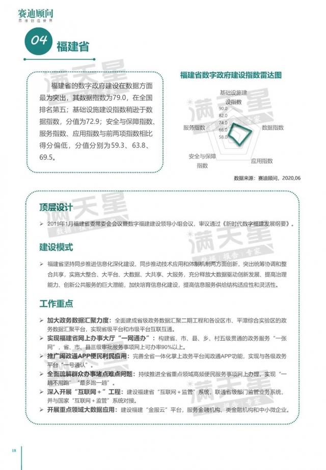
在此背景下,赛迪顾问采用指数法对区域数字政府建设水平进行评估,即聚焦基础设施建设、安全与保障、数据、应用、服务五个数字政府关键领域,构建由5项一级指标、34项二级指标组成的数字政府评估指标体系,对我国除港澳台地区外各省(自治区、直辖市)数字政府的建设水平、层次、潜力和特点进行评估分析。希望借此为推动我国中央及地方数字政府建设提供参考。

报告如下

来源 /赛迪顾问

【责任编辑:马春林】

来源: 数字中国建设峰会官方微信


上一条:如何应对常见网络风险之防钓鱼wi-fi
下一条:第三届数字中国建设峰会筹备工作再动员再部署会议召开
网站地图